We will be sunsetting Advisor during Jan, 2026 and will instead be providing information in Snyk Security DB.

You can begin to take advantage of Snyk Security DB today for a unified, package-centric experience.

gces

v0.0.13a0

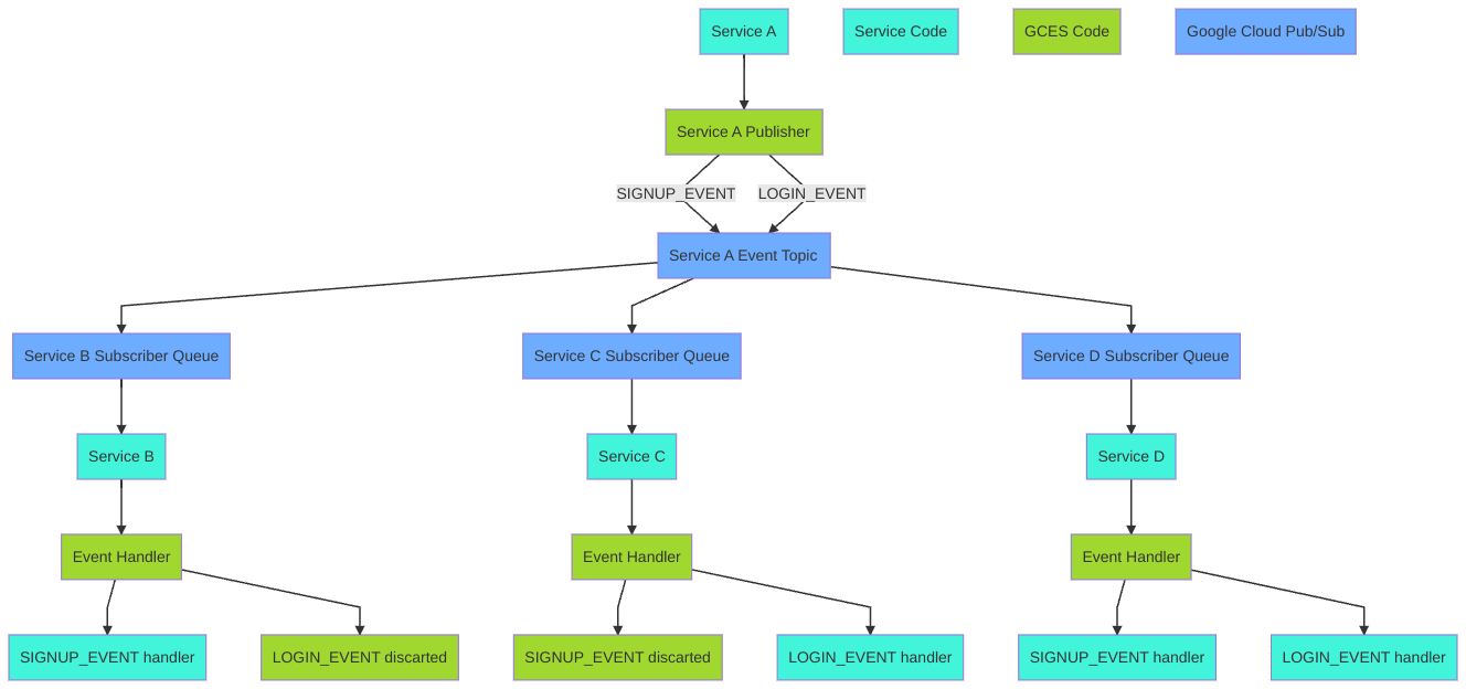
Google Cloud Event System. For more information about how to use this package see README

Latest version published 5 years ago
License: Unknown

Ensure you're using the healthiest python packages

Snyk scans all the packages in your projects for vulnerabilities and provides automated fix advice

Package Health Score

30 / 100

Explore Similar Packages

Popularity

Limited
GitHub Stars
7
Forks
1
Contributors
-

Direct Usage Popularity


Based on project statistics from the GitHub repository for the PyPI package gces, we found that it has been starred 7 times.

Security

Security review needed
Powered by Snyk
0.0.13a0 (Latest)

Security and license risk for latest version

Release Date
Sep 15, 2020
Direct Vulnerabilities
  • 0
    C
  • 0
    H
  • 0
    M
  • 0
    L
Indirect Vulnerabilities
  • 0
    C
  • 0
    H
  • 0
    M
  • 0
    L
License Risk
  • 0
    H
  • 0
    M
  • 0
    L
All security vulnerabilities belong to production dependencies of direct and indirect packages.

License
Unknown
Alert

Unable to detect license

We couldn’t find an appropriate license for this project. It is highly advised to make sure the project license is compatible with your business needs before including it as a dependency, to keep yourself protected from infringement suits or loss of your own code.


Security Policy
No

We found a way for you to contribute to the project! Looks like gces is missing a security policy.


You can connect your project's repository to Snyk to stay up to date on security alerts and receive automatic fix pull requests.

Keep your project free of vulnerabilities with Snyk

Maintenance

Inactive

Commit Frequency

No Recent Commits
Open Issues
0
Open PR
0
Last Release
5 years ago
Last Commit
5 years ago

Further analysis of the maintenance status of gces based on released PyPI versions cadence, the repository activity, and other data points determined that its maintenance is Inactive.

An important project maintenance signal to consider for gces is that it hasn't seen any new versions released to PyPI in the past 12 months, and could be considered as a discontinued project, or that which receives low attention from its maintainers.

In the past month we didn't find any pull request activity or change in issues status has been detected for the GitHub repository.

Community

Limited
Readme
Yes
Contributing.md
No
Code of Conduct
No
Contributors
0
Funding
No

This project has seen only 10 or less contributors.

We found a way for you to contribute to the project! Looks like gces is missing a Code of Conduct.

How about a good first contribution to this project? It seems that gces is missing a LICENSE file.


Embed Package Health Score Badge

package health: 30/100 package health 30/100

Package

Python Versions Compatibility
==2.7.*, ==3.5.*, ==3.6.*

Age
7 years
Latest Release
5 years ago
Dependencies
N/A
Versions
11
Maintainers
0
Wheels
No