We will be sunsetting Advisor during Jan, 2026 and will instead be providing information in Snyk Security DB.

You can begin to take advantage of Snyk Security DB today for a unified, package-centric experience.

element-miniscope

v0.3.2

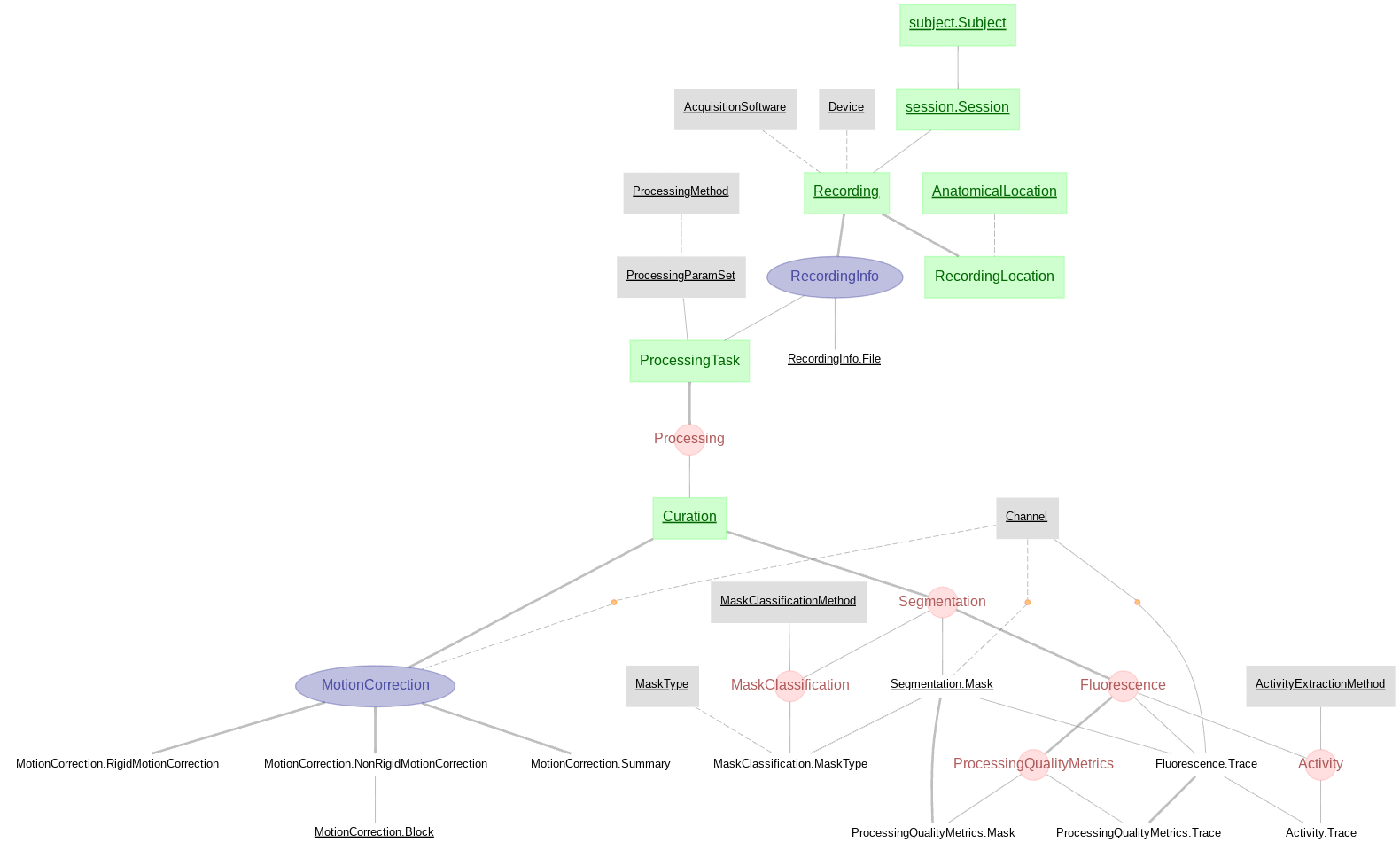
Miniscope DataJoint Element For more information about how to use this package see README

Latest version published 2 years ago
License: MIT

Ensure you're using the healthiest python packages

Snyk scans all the packages in your projects for vulnerabilities and provides automated fix advice

Package Health Score

43 / 100

Explore Similar Packages

Popularity

Limited
GitHub Stars
2
Forks
15
Contributors
-

Direct Usage Popularity


Based on project statistics from the GitHub repository for the PyPI package element-miniscope, we found that it has been starred 2 times.

Security

Security review needed
Powered by Snyk
0.3.2 (Latest)

Security and license risk for latest version

Release Date
Jul 20, 2023
Direct Vulnerabilities
  • 0
    C
  • 0
    H
  • 0
    M
  • 0
    L
Indirect Vulnerabilities
  • 0
    C
  • 0
    H
  • 0
    M
  • 0
    L
License Risk
  • 0
    H
  • 0
    M
  • 0
    L
All security vulnerabilities belong to production dependencies of direct and indirect packages.

License
MIT

Security Policy
No

We found a way for you to contribute to the project! Looks like element-miniscope is missing a security policy.


You can connect your project's repository to Snyk to stay up to date on security alerts and receive automatic fix pull requests.

Keep your project free of vulnerabilities with Snyk

Maintenance

Inactive

Commit Frequency

Open Issues
2
Open PR
1
Last Release
2 years ago
Last Commit
5 months ago

Further analysis of the maintenance status of element-miniscope based on released PyPI versions cadence, the repository activity, and other data points determined that its maintenance is Inactive.

An important project maintenance signal to consider for element-miniscope is that it hasn't seen any new versions released to PyPI in the past 12 months, and could be considered as a discontinued project, or that which receives low attention from its maintainers.

In the past month we didn't find any pull request activity or change in issues status has been detected for the GitHub repository.

Community

Sustainable
Readme
Yes
Contributing.md
Yes
Code of Conduct
Yes
Contributors
0
Funding
No

This project has seen only 10 or less contributors.


Embed Package Health Score Badge

package health: 43/100 package health 43/100

Package

Python Versions Compatibility
Unspecified

Age
3 years
Latest Release
2 years ago
Dependencies
3 Direct / 117 Total
Versions
4
Maintainers
0
Wheels
OS Independent