We will be sunsetting Advisor during Jan, 2026 and will instead be providing information in Snyk Security DB.

You can begin to take advantage of Snyk Security DB today for a unified, package-centric experience.

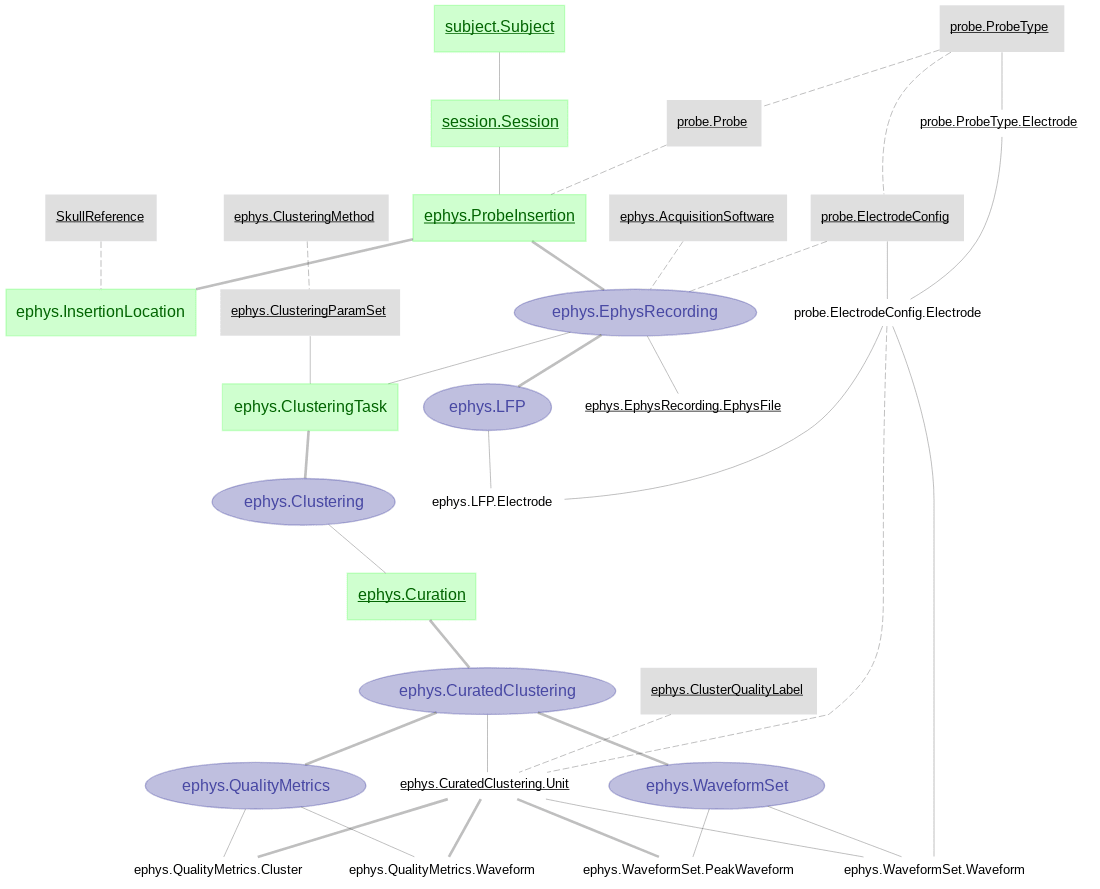
element-array-ephys

v0.2.11

DataJoint Element for Extracellular Array Electrophysiology For more information about how to use this package see README

Latest version published 2 years ago
License: MIT

Ensure you're using the healthiest python packages

Snyk scans all the packages in your projects for vulnerabilities and provides automated fix advice

Package Health Score

48 / 100

Popularity

Limited
GitHub Stars
8
Forks
40
Contributors
-

Direct Usage Popularity


Based on project statistics from the GitHub repository for the PyPI package element-array-ephys, we found that it has been starred 8 times.

Security

Security review needed
Powered by Snyk
0.2.11 (Latest)

Security and license risk for latest version

Release Date
Jun 30, 2023
Direct Vulnerabilities
  • 0
    C
  • 0
    H
  • 0
    M
  • 0
    L
Indirect Vulnerabilities
  • 0
    C
  • 0
    H
  • 0
    M
  • 0
    L
License Risk
  • 0
    H
  • 0
    M
  • 0
    L
All security vulnerabilities belong to production dependencies of direct and indirect packages.

License
MIT

Security Policy
No

We found a way for you to contribute to the project! Looks like element-array-ephys is missing a security policy.


You can connect your project's repository to Snyk to stay up to date on security alerts and receive automatic fix pull requests.

Keep your project free of vulnerabilities with Snyk

Maintenance

Inactive

Commit Frequency

Open Issues
26
Open PR
1
Last Release
2 years ago
Last Commit
3 months ago

Further analysis of the maintenance status of element-array-ephys based on released PyPI versions cadence, the repository activity, and other data points determined that its maintenance is Inactive.

An important project maintenance signal to consider for element-array-ephys is that it hasn't seen any new versions released to PyPI in the past 12 months, and could be considered as a discontinued project, or that which receives low attention from its maintainers.

As a healthy sign for on-going project maintenance, we found that the GitHub repository had at least 1 pull request or issue interacted with by the community.

Community

Sustainable
Readme
Yes
Contributing.md
Yes
Code of Conduct
Yes
Contributors
0
Funding
No

This project has seen only 10 or less contributors.


Embed Package Health Score Badge

package health: 48/100 package health 48/100

Package

Python Versions Compatibility
Unspecified

Age
5 years
Latest Release
2 years ago
Dependencies
10 Direct / 134 Total
Versions
14
Maintainers
0
Wheels
OS Independent