Maintenance
Commit Frequency
Further analysis of the maintenance status of deepBreaks based on released PyPI versions cadence, the repository activity, and other data points determined that its maintenance is Inactive.
An important project maintenance signal to consider for deepBreaks is that it hasn't seen any new versions released to PyPI in the past 12 months, and could be considered as a discontinued project, or that which receives low attention from its maintainers.
In the past month we didn't find any pull request activity or change in issues status has been detected for the GitHub repository.



Variants occur with new mutations in the virus genome. Most mutations in the SARS-CoV-2 genome do not affect the
functioning of the virus. However, mutations in the spike protein of SARS-CoV-2, which binds to receptors on cells
lining the inside of the human nose, may make the virus easier to spread or affect how well vaccines protect people.
We are going to study the mutations in the spike protein of the sequences of Alpha (B.1.1.7): the first variant of
concern described in the United Kingdom (UK) in late December 2020 and Delta (B.1.617.2): first reported in India in
December 2020. We used the publicly available data from the
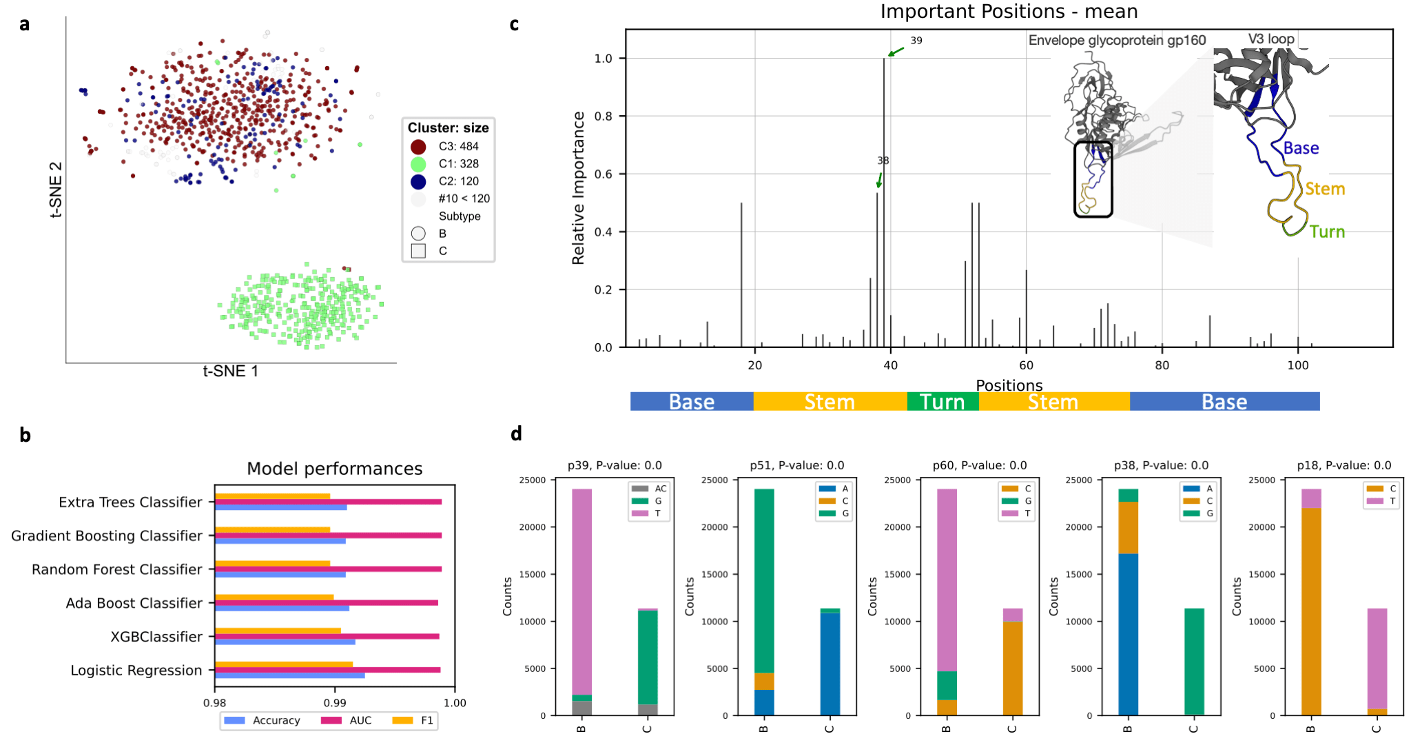
Subtypes of the human immunodeficiency virus type 1 (HIV-1) group M are different in the envelope (Env) glycoproteins
of the virus. These parts of the virus are displayed on the surface of the virion and are targets for both neutralizing
antibody and cell-mediated immune responses. The third hypervariable domain (V3) of HIV-1 gp120 is a cysteine-bounded
loop structure usually composed of 105 nucleotides and labeled as the base (nu 1:26 and 75:105), stem
(nu 27:44 and 54:74), and turn (nu 45:53) regions