compose-viz

v0.3.5

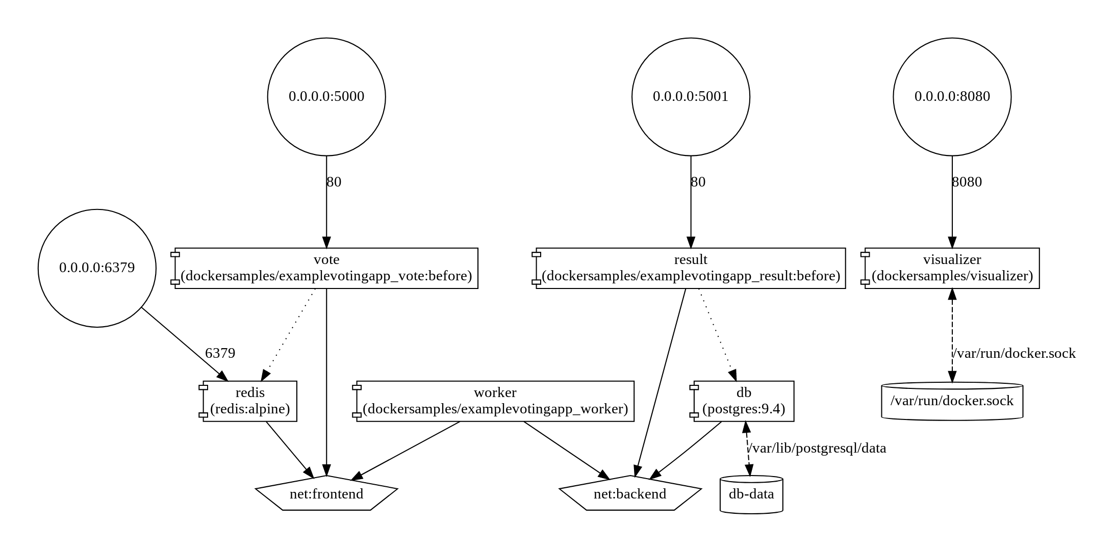
A compose file visualization tool that supports compose-spec and allows you to gernerate graph in several formats. For more information about how to use this package see README

Latest version published 4 months ago
License: MIT

Ensure you're using the healthiest python packages

Snyk scans all the packages in your projects for vulnerabilities and provides automated fix advice

Package Health Score

64 / 100

Explore Similar Packages

Popularity

Limited
GitHub Stars
72
Forks
14
Contributors
-

Direct Usage Popularity


Based on project statistics from the GitHub repository for the PyPI package compose-viz, we found that it has been starred 72 times.

Security

No known security issues
Powered by Snyk
0.3.5 (Latest)

Security and license risk for latest version

Release Date
Aug 10, 2025
Direct Vulnerabilities
  • 0
    C
  • 0
    H
  • 0
    M
  • 0
    L
Indirect Vulnerabilities
  • 0
    C
  • 0
    H
  • 0
    M
  • 0
    L
License Risk
  • 0
    H
  • 0
    M
  • 0
    L
All security vulnerabilities belong to production dependencies of direct and indirect packages.

License
MIT

Security Policy
No

We found a way for you to contribute to the project! Looks like compose-viz is missing a security policy.


You can connect your project's repository to Snyk to stay up to date on security alerts and receive automatic fix pull requests.

Keep your project free of vulnerabilities with Snyk

Maintenance

Sustainable

Commit Frequency

Open Issues
10
Open PR
117
Last Release
4 months ago
Last Commit
3 months ago

Further analysis of the maintenance status of compose-viz based on released PyPI versions cadence, the repository activity, and other data points determined that its maintenance is Sustainable.

We found that compose-viz demonstrates a positive version release cadence with at least one new version released in the past 12 months.

As a healthy sign for on-going project maintenance, we found that the GitHub repository had at least 1 pull request or issue interacted with by the community.

Community

Sustainable
Readme
Yes
Contributing.md
No
Code of Conduct
No
Contributors
0
Funding
No

This project has seen only 10 or less contributors.

We found a way for you to contribute to the project! Looks like compose-viz is missing a Code of Conduct.


Embed Package Health Score Badge

package health: 64/100 package health 64/100

Package

Python Versions Compatibility
<3.14,>=3.9

Age
4 years
Latest Release
4 months ago
Dependencies
0 Direct
Versions
14
Maintainers
0
Wheels
OS Independent