adsg-core

v1.2.0

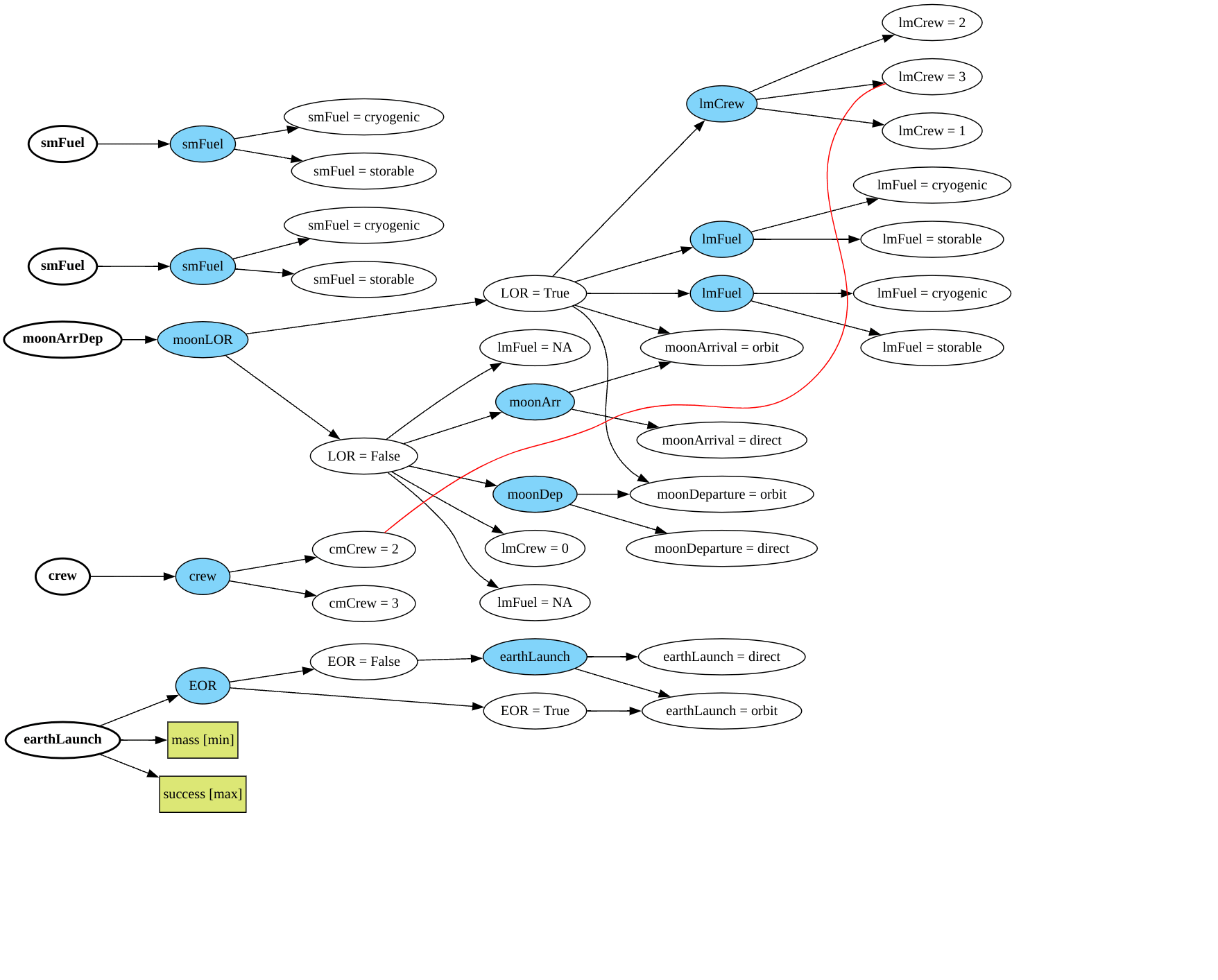
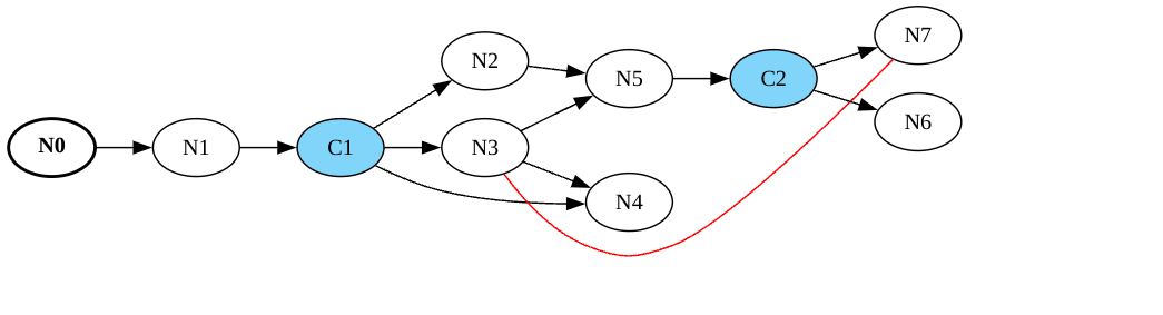
Design Space Graph (ADSG Core) For more information about how to use this package see README

Latest version published 3 months ago
License: MIT

Ensure you're using the healthiest python packages

Snyk scans all the packages in your projects for vulnerabilities and provides automated fix advice

Package Health Score

58 / 100

Popularity

Limited
GitHub Stars
1
Forks
0
Contributors
-

Direct Usage Popularity


Based on project statistics from the GitHub repository for the PyPI package adsg-core, we found that it has been starred 1 times.

Security

Security review needed
Powered by Snyk
1.2.0 (Latest)

Security and license risk for latest version

Release Date
Sep 17, 2025
Direct Vulnerabilities
  • 0
    C
  • 0
    H
  • 0
    M
  • 0
    L
Indirect Vulnerabilities
  • 0
    C
  • 0
    H
  • 0
    M
  • 0
    L
License Risk
  • 0
    H
  • 0
    M
  • 0
    L
All security vulnerabilities belong to production dependencies of direct and indirect packages.

License
MIT

Security Policy
No

We found a way for you to contribute to the project! Looks like adsg-core is missing a security policy.


You can connect your project's repository to Snyk to stay up to date on security alerts and receive automatic fix pull requests.

Keep your project free of vulnerabilities with Snyk

Maintenance

Healthy

Commit Frequency

Open Issues
0
Open PR
1
Last Release
3 months ago
Last Commit
3 months ago

Further analysis of the maintenance status of adsg-core based on released PyPI versions cadence, the repository activity, and other data points determined that its maintenance is Healthy.

We found that adsg-core demonstrates a positive version release cadence with at least one new version released in the past 3 months.

As a healthy sign for on-going project maintenance, we found that the GitHub repository had at least 1 pull request or issue interacted with by the community.

Community

Limited
Readme
Yes
Contributing.md
No
Code of Conduct
No
Contributors
0
Funding
No

This project has seen only 10 or less contributors.

We found a way for you to contribute to the project! Looks like adsg-core is missing a Code of Conduct.


Embed Package Health Score Badge

package health: 58/100 package health 58/100

Package

Python Versions Compatibility
>=3.7

Age
2 years
Latest Release
3 months ago
Dependencies
5 Direct / 19 Total
Versions
7
Maintainers
0
Wheels
OS Independent