@next2d/framework

v3.0.13

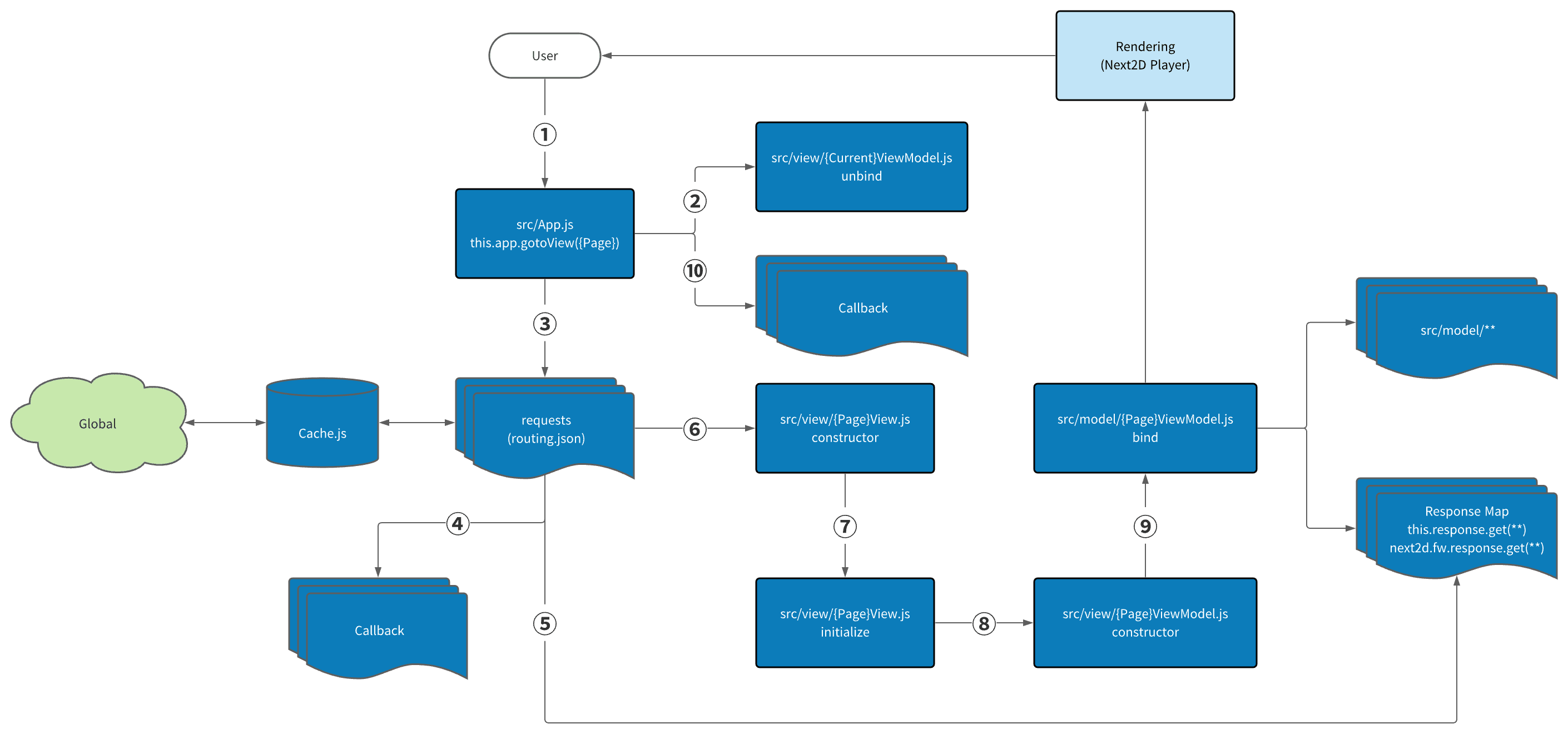
Next2D Framework is designed according to the principles of clean architecture, domain-driven development, test-driven development, and MVVM, with an emphasis on flexibility, scalability, and maintainability, and a design methodology that keeps each layer For more information about how to use this package see README

Latest version published 1 month ago
License: MIT

Ensure you're using the healthiest npm packages

Snyk scans all the packages in your projects for vulnerabilities and provides automated fix advice

Package Health Score

67 / 100

Security

No known security issues
All security vulnerabilities belong to production dependencies of direct and indirect packages.

Security and license risk for significant versions

All Versions
Version Vulnerabilities License Risk
3.0.13 | 11/2025
Popular
  • 0
    C
  • 0
    H
  • 0
    M
  • 0
    L
  • 0
    H
  • 0
    M
  • 0
    L
2.0.2 | 11/2023
  • 0
    C
  • 0
    H
  • 0
    M
  • 0
    L
  • 0
    H
  • 0
    M
  • 0
    L
1.6.2 | 08/2023
  • 0
    C
  • 0
    H
  • 0
    M
  • 0
    L
  • 0
    H
  • 0
    M
  • 0
    L
0.2.6 | 12/2021
  • 0
    C
  • 0
    H
  • 0
    M
  • 0
    L
  • 0
    H
  • 0
    M
  • 0
    L
0.0.2 | 09/2021
  • 0
    C
  • 0
    H
  • 0
    M
  • 0
    L
  • 0
    H
  • 0
    M
  • 0
    L
License
MIT
Security Policy
Yes

Is your project affected by vulnerabilities?

Scan your projects for vulnerabilities. Fix quickly with automated fixes. Get started with Snyk for free.

Get started free

Popularity

Limited

Weekly Downloads (12)

Download trend
GitHub Stars
37
Forks
2
Contributors
-

Direct Usage Popularity


The npm package @next2d/framework receives a total of 12 downloads a week. As such, we scored @next2d/framework popularity level to be Limited.

Based on project statistics from the GitHub repository for the npm package @next2d/framework, we found that it has been starred 37 times.

Downloads are calculated as moving averages for a period of the last 12 months, excluding weekends and known missing data points.

Community

Limited
Readme.md
Yes
Contributing.md
No
Code of Conduct
No
Contributors
0
Funding
Yes

This project has seen only 10 or less contributors.

We found a way for you to contribute to the project! Looks like @next2d/framework is missing a Code of Conduct.


Embed Package Health Score Badge

package health: 67/100 package health 67/100

Maintenance

Healthy

Commit Frequency

Open Issues
1
Open PR
0
Last Release
1 month ago
Last Commit
20 days ago

Further analysis of the maintenance status of @next2d/framework based on released npm versions cadence, the repository activity, and other data points determined that its maintenance is Healthy.

We found that @next2d/framework demonstrates a positive version release cadence with at least one new version released in the past 3 months.

In the past month we didn't find any pull request activity or change in issues status has been detected for the GitHub repository.

Package

Node.js Compatibility
not defined

Age
4 years
Dependencies
1 Direct
Versions
77
Install Size
81.5 kB
Dist-tags
1
# of Files
109
Maintainers
1
TS Typings
No

@next2d/framework has more than a single and default latest tag published for the npm package. This means, there may be other tags available for this package, such as next to indicate future releases, or stable to indicate stable releases.