@itihon/position-observer

v1.2.10

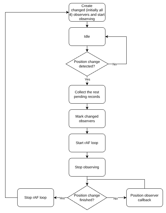
Observes position change of an element within viewport as a result of resize, scroll, left or top coordinates change, or zooming in and out For more information about how to use this package see README

Latest version published 1 month ago
License: MIT

Ensure you're using the healthiest npm packages

Snyk scans all the packages in your projects for vulnerabilities and provides automated fix advice

Package Health Score

66 / 100

Security

No known security issues
All security vulnerabilities belong to production dependencies of direct and indirect packages.

Security and license risk for significant versions

All Versions
Version Vulnerabilities License Risk
1.2.10 | 11/2025
  • 0
    C
  • 0
    H
  • 0
    M
  • 0
    L
  • 0
    H
  • 0
    M
  • 0
    L
1.2.4 | 06/2025
Popular
  • 0
    C
  • 0
    H
  • 0
    M
  • 0
    L
  • 0
    H
  • 0
    M
  • 0
    L
1.1.5 | 04/2025
  • 0
    C
  • 0
    H
  • 0
    M
  • 0
    L
  • 0
    H
  • 0
    M
  • 0
    L
1.0.15 | 04/2025
  • 0
    C
  • 0
    H
  • 0
    M
  • 0
    L
  • 0
    H
  • 0
    M
  • 0
    L
License
MIT
Security Policy
No

Is your project affected by vulnerabilities?

Scan your projects for vulnerabilities. Fix quickly with automated fixes. Get started with Snyk for free.

Get started free

Popularity

Limited

Weekly Downloads (24)

Download trend
GitHub Stars
2
Forks
1
Contributors
-

Direct Usage Popularity

Uncommon

The npm package @itihon/position-observer receives a total of 24 downloads a week. As such, we scored @itihon/position-observer popularity level to be Limited.

Based on project statistics from the GitHub repository for the npm package @itihon/position-observer, we found that it has been starred 2 times.

Downloads are calculated as moving averages for a period of the last 12 months, excluding weekends and known missing data points.

Community

Sustainable
Readme.md
Yes
Contributing.md
Yes
Code of Conduct
Yes
Contributors
0
Funding
No

This project has seen only 10 or less contributors.


Embed Package Health Score Badge

package health: 66/100 package health 66/100

Maintenance

Sustainable

Commit Frequency

Open Issues
0
Open PR
0
Last Release
1 month ago
Last Commit
1 month ago

Further analysis of the maintenance status of @itihon/position-observer based on released npm versions cadence, the repository activity, and other data points determined that its maintenance is Sustainable.

We found that @itihon/position-observer demonstrates a positive version release cadence with at least one new version released in the past 3 months.

In the past month we didn't find any pull request activity or change in issues status has been detected for the GitHub repository.

Package

Node.js Compatibility
not defined

Age
9 months
Dependencies
1 Direct
Versions
33
Install Size
38 kB
Dist-tags
1
# of Files
6
Maintainers
1
TS Typings
No

@itihon/position-observer has more than a single and default latest tag published for the npm package. This means, there may be other tags available for this package, such as next to indicate future releases, or stable to indicate stable releases.